次世代核酸ラボFDの須藤研究統括リーダー、同藤田研究員、神戸大学藤野英己教授らの共著論文が、オンライン科学雑誌「Sports Medicine and Health Science 」に2026年2月17日付で掲載されました。この論文は「運動時のエネルギー代謝に対する核酸摂取の効果」というテーマで、神戸大学の藤野英己教授と進めている共同研究の内容をまとめたものです。
| 論文タイトル | Oncorhynchus milt DNA supplementation combined with voluntary exercise alters exercise-related energy substrate utilization of skeletal muscle in mice (運動を併用したサケ白子由来DNA摂取は、マウス骨格筋における運動時に利用するエネルギー源を変化させる。) |
|---|---|
| 研究の概要 |
運動を継続するためには、体内の脂質をエネルギーとして利用する能力が重要です。継続的な運動は、筋肉内の脂質代謝を促進する脂肪酸トランスポーターであるFAT/CD36の発現を高めることが知られています。また、サケ白子由来デオキシリボ核酸(OmDNA)は、摂取することにより脂肪酸酸化(分解)を促進し、エネルギー代謝を活性化する可能性が示唆されています。そこで本研究では、自発的な運動とOmDNA摂取を併用することで、骨格筋の脂質利用能力が高まり、代謝反応が改善するかを検証しました。
実験では、マウスを非運動対照群(CON)、OmDNA摂取群(DNA)、運動群(EX)、運動+OmDNA摂取群(EX+DNA)の4群に割り当て、8週間の介入試験を行いました。 その結果、ランニングテストにおいて疲労困憊に達するまでの時間は、EX+DNA群とEX群の間で統計的な有意差は認められませんでした。しかし、走行直後の血中乳酸濃度は、EX+DNA群が、他の3群(CON、DNA、EX)のいずれと比較しても有意に低値を示しました。 さらに、骨格筋の解析では、EX+DNA群においてのみ、筋肉の浅部(外側)および深部(内側)の両領域でFAT/CD36の発現が有意に増加していました。加えて、脂質利用への切り替えを制御する転写因子FoxO1や、ミトコンドリアへの脂肪酸輸送を担うCPT-1bのタンパク質量も、EX+DNA群で有意に上昇していることが確認されました。 以上より、運動と核酸摂取の併用は、FoxO/FAT/CD36経路を活性化することで脂質を効率よくエネルギーとして使い、糖(グルコース)の消費を節約する代謝応答を促すことが示されました。この変化は、長時間運動に対する代謝効率の向上を意味しており、運動後のコンディション維持に好影響を与える可能性が示唆されます。 【図】ランニングテストにおける疲労困憊に達するまでの時間(A)およびランニングテスト後の血中乳酸濃度(B)
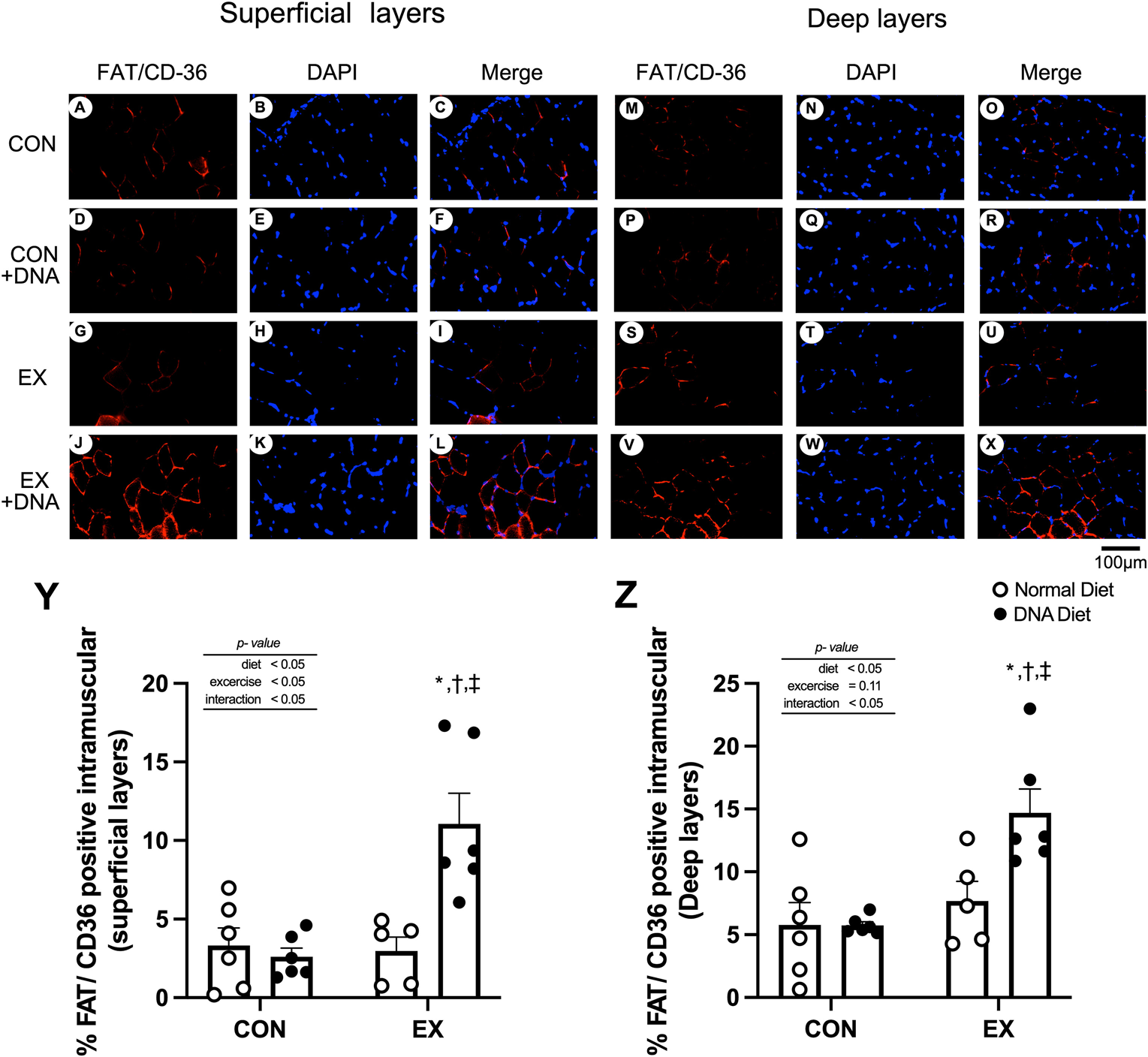
ランニングテストの結果、運動習慣のある群(EXおよびEX+DNA)は、運動習慣のない群と比較して、疲労困憊に達するまでの時間が有意に延長しました。しかし、運動にOmDNA摂取を組み合わせたことによる「走行時間のさらなる延長」については、統計的な有意差は認められませんでした(A)一方で、走行直後の血中乳酸濃度(B)においては顕著な差が確認されました。OmDNAを摂取しながら運動を継続した群(EX+DNA)の乳酸値は、対照群(CON)、DNA摂取のみの群(DNA)、さらには運動のみの群(EX)のいずれと比較しても有意に低値を示しました。乳酸は糖代謝の副産物であり、持続的な運動中においては脂質酸化(脂肪の燃焼)と逆相関の関係にあります。したがって、EX+DNA群で乳酸の上昇が抑制されたことは、「運動中のエネルギー源が糖から脂質へと効率よく転換され、糖の消費が節約されたこと(糖質節約効果)」を反映していると考えられます。以上の結果から、OmDNAの摂取と運動の併用は、単なる運動習慣のみの場合と比較して、運動中の代謝効率を著しく改善させ、疲労関連物質である乳酸の蓄積を抑えることで、運動後のリカバリーやコンディション維持に好影響を与える可能性が示唆されました。 【図】筋肉全体における脂肪輸送能力の向上(免疫染色画像および解析結果)
マウスの腓腹筋断面を免疫染色(特定のタンパク質を可視化する手法)で解析した結果、運動と核酸(OmDNA)を併用したグループ(EX+DNA)において、脂肪酸を細胞内に取り込む役割を担うトランスポーターFAT/CD-36のタンパク質レベルが、浅部(グラフY)・深部(グラフZ)の両方で有意に増加していることが確認されました。通常、筋肉は部位によって性質が異なりますが、OmDNAと運動の組み合わせは、筋肉の場所を問わず全体的に脂質を取り込む能力を底上げしていることを示しています。この結果は、運動と核酸摂取の併用が「脂肪を効率よく燃焼させる体質」への変化を分子レベルで促進し、エネルギー源を糖から脂質へとシフトさせていることを示しています。 |
| 著者 | Ryosuke Nakanishi, Nagisa Hashimoto, Lyu Jiang, Jihao Xing, Mai Sakunaka, Shion Masuda, Masayuki Tanaka, Minoru Tanaka, Mica Fujita, Keita Sutoh, Noriaki Maeshige, Hiroyo Kondo, Roland R. Roy, Hidemi Fujino |
掲載論文は、下記のリンクより閲覧できます。
https://www.sciencedirect.com/science/article/pii/S2666337626000284


